jinnianhui.com“jinnianhui.com”APP个人信息保护及隐私合规应用入选“个人信息保护创新实践案例”
8月29日下午,在中央网信办、最高人民检察院指导下,中国网络空间安全协会、中国电子技术标准化研究院联合主办了2022年网络文明大会个人信息保护论坛。中央网信办副主任、国家网信办副主任盛荣华,最高人民检察院副检察长张雪樵,天津市人民政府副市长朱鹏出席论坛并致辞。
本次论坛以“做好个人信息保护 共筑文明安全网络”为主题,聚焦网络文明建设过程中的个人信息保护,邀请国内外专家学者从顶层设计、立法执法到理论探索与应用实践以及国际合作等方面进行了探讨交流,为推进数字文明与新秩序的形成做出了有益的尝试。论坛由中国网络空间安全协会秘书长李欲晓主持。
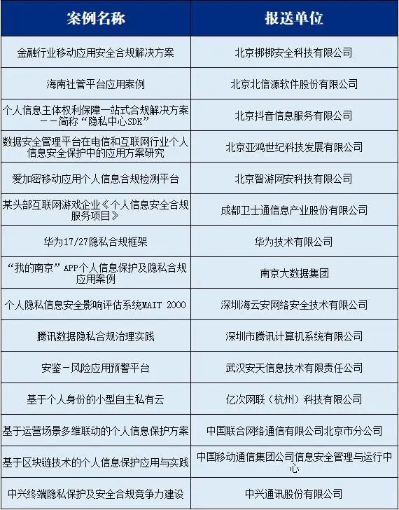
个人信息保护是“网络安全为人民、网络安全靠人民”的重要指导思想的重要载体之一,更是“以人民为中心”的网信发展理念的直接体现。本次论坛上发布了由中国网络空间安全协会组织评审出的“个人信息保护创新实践案例”,旨在为社会、为广大群众发掘出一批真正服务网民,好用、实用的个人信息保护方案、工具,进而增强广大网民的个人信息保护能力,强化企业责任心,引导全社会提升个人信息保护意识,探索培育数字时代新文明。
个人信息保护创新实践案例名单
(排名不分先后,按照报送单位拼音首字母排序)

